“不安分”的睡眠——RBD
阅读5063
2024-10-21
胡二尧
原创
神经内科 主治医师 南京市溧水区第三人民医院
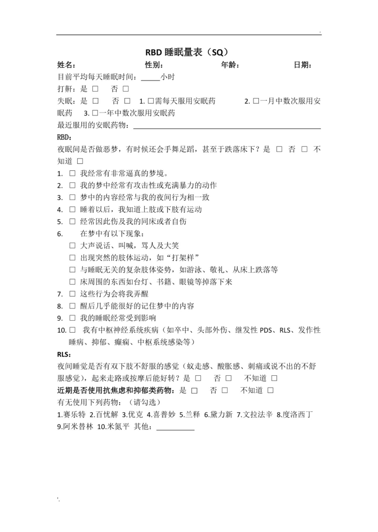
快速眼动期睡眠行为障碍
RBD,即快速眼动期睡眠行为障碍(Rapid Eye Movement Sleep Behavior Disorder),是一种特殊的睡眠障碍,主要表现为在快速眼动(REM)睡眠期,患者出现与梦境相关的复杂运动行为。这些行为可能是暴力的,如拳打脚踢、翻滚、跳跃等,甚至可能导致患者或*者受伤。
病因与发病机制
RBD的具体病因尚不完全清楚,但普遍认为与脑干内控制REM睡眠的神经核团功能异常有关。在正常情况下,REM睡眠期时,大脑会抑制身体的运动功能,以防止梦境中的动作在现实中发生。但在RBD患者中,这种抑制机制失效,导致患者将梦境中的动作在现实中表现出来。
临床表现
RBD的主要临床表现包括:
梦境演绎:患者在REM睡眠期将梦境中的情节通过动作表现出来,这些动作可能与梦境内容相关,但也可能不相关。
复杂运动行为:患者的动作复杂多样,可能包括拳打脚踢、翻滚、跳跃等,甚至可能下床行走或进行其他复杂活动。
伤害风险:由于患者的动作可能具有暴力性,因此存在伤害自己或*者的风险。
梦境回忆:部分患者能够回忆起梦境内容,并意识到自己在睡眠中的行为。
诊断
RBD的诊断主要依据患者的临床表现和睡眠监测结果。
睡眠监测(如多导睡眠图)可以观察到患者在REM睡眠期出现的异常运动行为,从而支持RBD的诊断。
治疗
RBD的治疗主要包括以下几个方面:
药物治疗:常用的药物包括氯硝西泮、褪黑素等,这些药物可以抑制REM睡眠或减少梦境活动,从而减轻患者的症状。但需要注意的是,药物治疗应在医生指导下进行,并遵循医嘱用药。
心理治疗:对于部分患者,心理治疗可能有助于缓解其症状。例如,认知行为疗法可以帮助患者调整对梦境和睡眠的认知,减少焦虑和恐惧等负面情绪。
环境调整:为了降低伤害风险,患者可以采取一些环境调整措施,如使用软垫、护栏等保护设施,避免在睡眠中受伤。
预后与并发症
RBD的预后因个体差异而异。部分患者可能随着年龄的增长或疾病的发展而逐渐缓解或消失,但也有部分患者可能持续存在症状并影响生活质量。
此外,RBD还可能与其他神经系统疾病(如帕金森病、多系统萎缩等)共存或相互转化,因此需要密切关注和随访。
0赞
版权说明:部分医生文章来源或改编自互联网及其他平台,主要目的在于分享信息,让更多人获取健康知识,版权归原作者所有,内容仅供读者参考,不希望被转载的媒体或个人可与我们联系。
评论0
发布
