50岁女性为什么就出现这么严重的心脏病变
中午刚抢救完一个出血患者,还没喘口气,120就拉来一个患者,进了抢救室还在痛苦的呻吟。患者是一个50岁女性,微胖体型,极度痛苦表现,辗转反侧,交流起来断断续续,主诉是间断胸痛20小时,加重半小时。表现为剧烈胸痛伴有左肩部、后背疼痛、出汗、乏力等。马上监护吸氧,测血压200/100mmHg,心率117次/分,做心电图如下,这是一个心肌梗死表现心电图。
心电图胸前导联T波倒置
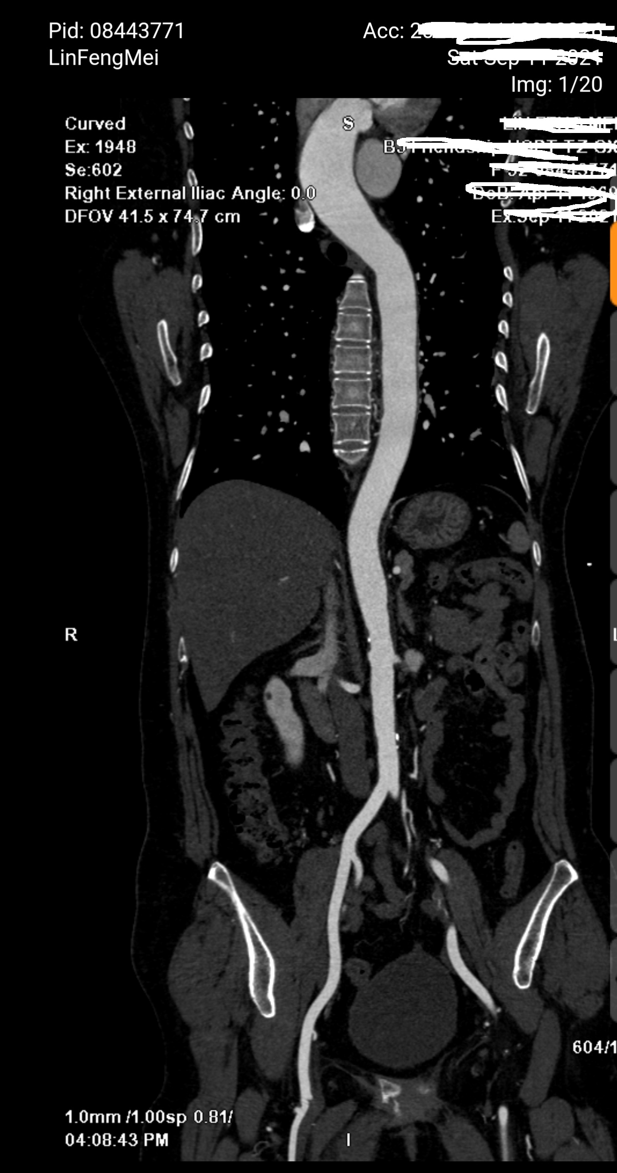
因为血压严重升高,马上开始降压治疗,并联系心内科。患者症状和心电图虽然符合急性心梗表现,但是考虑严重高血压(双侧基本一致),胸痛剧烈,还是马上安排了一个主动脉CTA,排除一下主动脉夹层,因为这也是要命的疾病,而且和急性心梗治疗刚好相悖。幸运的是患者CTA正常,排除了夹层。
主动脉CTA
经过降压、对症治疗胸痛也基本缓解。这时候才有时间和患者好好交流一下。一般来说男性在30多岁就进入急性心梗高发期,屡见不鲜,但是女性因为有雌激素保护,很少在绝经之前出现心梗,除非是有严重的高血压或糖尿病等危险因素。这个患者来的时候血压是非常高的,但是她自己说之前没有高血压。继续追问之下父母有高血压,去年用*的血压计给自己量过一次160/100mmHg,但是她认为是血压计有问题,就没在意。当时我实在没忍住,气乐了,见过马大哈的,但是没见过这么马大哈的,还掩耳盗铃,自己挺能安慰自己。平时也从来没有做过体检,很快初步的化验检查结果都出来了,心肌坏死标志物都明显升高,急性心梗诊断明确。
TNI 升高
TNT 升高
进一步安检查提示患者还有高血脂、糖尿病,胆固醇高达9.24mml/l,空腹血糖7.27mmol/l,糖化血红蛋白6.8%。也就是说一个自认为没有任何慢性病的人,其实“三高”都有,还挺严重,也不知道发病多久,这也就不难解释为什么刚绝经就出现了急性心肌梗死。
患者很快被收入心内科治疗,行冠脉造影提示:右优势型;左前降支近段,狭窄程度70-90%,病变长度管状性,左前降支中段,狭窄程度50-70%,第一对角支,狭窄程度50-70%,回旋支近段,狭窄程度50-70%,钝缘支a,狭窄程度50-70%,右冠状动脉中段,狭窄程度50-70%,也就是三支病变累及(LAD、LCX、RCA),主要的血管都有病变,在狭窄最严重的左前降支近端(LAD-PCI)成功,放了一个支架。结果两天以后再次出现剧烈胸痛,TNT再次升高,又紧急做了一次造影提示LAD支架内再狭窄;左前降支近段,狭窄程度100%完全闭塞,又做了支架内成形术给通开,继续药物治疗,才终于稳定下来。
纵观这个病例,一个50岁女性就出现严重的冠心病,三支血管病变,急性心肌梗死,放了支架以后短期内再次出现支架内血栓,可谓是险象环生。而这么严重的血管病变本不应该发生在这个年龄女性身上,主要是因为高血压、高血糖、高血脂等三高没有控制,引起的血管病变,患者一方面不做体检,另一方面完全没有健康意识,发现血压升高不以为然,结果差点丢掉性命。
在这里王医生也郑重地提醒大家,一定要做好每年体检,发现问题及时就医,把问题扼杀在萌芽里,还是说预防大于治疗,希望大家都能健康长寿,顺祝国庆节快乐。
我是王明轩医生,定期和大家聊一些健康科普知识,如果大家有什么问题也可以在评论区留言,一起交流,下期再见。谢谢大家的观看!
