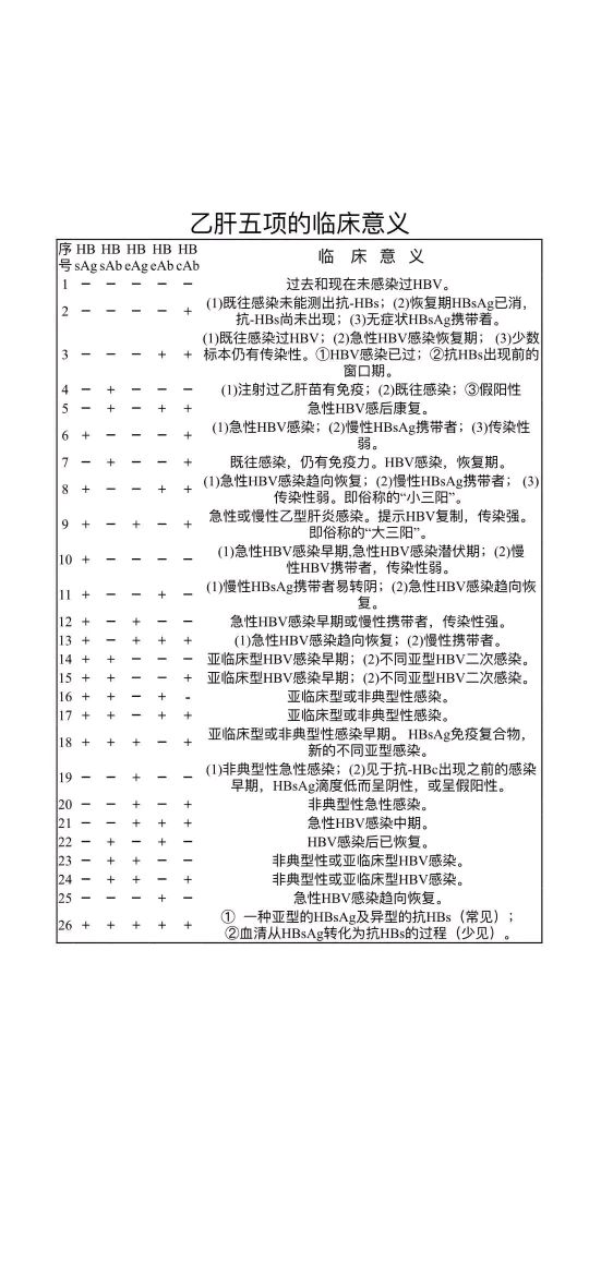
<乙肝五项>解读
1.第一项阳性,其余四项阴性。说明是急性乙型肝炎病毒感染的潜伏期后期。
2.第一、三项阳性,其余三项阴性。说明是急性乙型肝炎的早期,传染性很强。
3.第一、三、五项阳性,其余两项阴性。俗称"大三阳",这种情况说明是急、慢性乙型肝炎,此时病毒复制活跃,传染性很强。
4.第一、五项阳性,其余三项阴性。说明是急、慢性乙型肝炎。
5.第一、四、五项阳性,其余两项阴性。俗称"小三阳",说明是急、慢性乙型肝炎,但传染性较弱。
6.第五项阳性,其余四项阴性。说明是乙型肝炎病毒的隐性携带者或处于感染的窗口期,也说明曾经感染过乙型肝炎病毒。
7.第四、五项阳性,其余三项阴性。说明是急性乙型肝炎病毒感染的恢复期,或曾经感染过乙型肝炎病毒。
8.第二、四、五项阳性,其余两项阴性。说明是乙型肝炎的恢复期,已有免疫力。
9.第二、五项阳性,其余三项阴性。说明是接种了乙肝疫苗后,或是乙型肝炎病毒感染后已康复了,已有免疫力。
模式 ①HBsAg ②抗-HBs ③HBeAg ④抗-HBe ⑤抗-HBc 诊断结果, 临床意义:
1 、+ - + -+ "大三阳" 表明有HBV感染且病毒复制活跃,传染性较强
2 、+ - - + + "小三阳" 表明有HBV感染但病毒复制相对静止,传染性相对较弱
3 、+ - - - + 恢复初期 表明有HBV感染但病毒复制相对静止,传染性相对较弱
4 、- + - - + 恢复后期 表明曾感染过HBV,但已产生保护性抗体,不具有传染性,也不需注射乙肝疫苗
5 、- - - - + 恢复后期 表明曾经感染过HBV
6 、- + - - - 完全恢复 表明注射乙肝疫苗后产生的保护性抗体,若未注射乙肝疫苗,则表明曾经感染过HBV,现已产生保护性抗体,不具有传染性,也不需要再注射乙肝疫苗。
总结说明:"乙肝两对半"仅反映HBV感染及复制情况并不能完全反映病情轻重,如"大三阳"病情不一定重,而"小三阳"病情不一轻。若要判断乙肝病情的轻重,除要检查"乙肝两对半"外,还应结合肝功能试验、肝纤维化指标及B超、CT表现才能准确判断当前病情。另外,若要更准确地判断HBV的复制状态及病人的传染性,还应做乙肝病毒脱氧核糖核酸(HBV DNA)的定量。

